1.岗位名称
网络舆情分析师 高级
2.岗位职责
运用数据分析工具和算法,掌握舆论信息、情感倾向和公众诉求。撰写舆情报告并向上级或相关部门提供详尽的分析、建议和应对策略。参与舆情危机应对,确保网络信息内容的安全与正向引导,保护组织的声誉与信誉。推进信息监测技术的更新,推动信息监管、风险预警和舆情治理机制的建设。
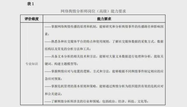
3.网络舆情分析师岗位(高级)能力要求


4.网络舆情分析师岗位(高级)评价资格
表2

下面介绍如何报考这一证书。
第1步: 首先,理解网络舆情分析师的工作职责以及该证书的专业价值和市场认可。这有助于确定是否符合个人职业规划。
第2步: 你可以通过如下两个官方平台进行报名:
公众号:网络舆情分析师考培基地
公众号:网络舆情分析师人才评价
这些平台提供最新的报名信息、考试日期以及其他相关细节。
第3步:核实报名资格
在这些平台上确认具体的报名资格条件,这可能包括教育背景、工作经验等。确保你符合所有要求。
第4步:提交报名材料
按照报名要求收集并提交所有必要的材料,如个人简历、学历证明、工作证明等。
第5步:参加专业培训
报名成功后,参加由平台方组织的专业培训课程。
这些课程将覆盖网络舆情分析的核心理论和技能训练,为考试做好准备。
第6步:利用备考资料
除了培训课程外,还可以获得专业的备考资料,如模拟试题、往期考题分析等。
通过这些资料加深理解和实战演练。
第7步:参加考试
根据平台发布的考试时间和地点参加考试。
考试通常会涵盖理论知识测试、实际案例分析和专项报告写作,全面评估你的专业能力。
第8步:获取证书
考试合格后,你将获得工信部人才交流中心颁发的网络舆情分析师证书。
此证书在业界具有较高的认可度,有助于提升个人职业形象和发展潜力。
作为网络舆情分析师,您不仅需要掌握舆论监测与分析的技能,还要具备危机应对和策略制定的能力。
工信部人才交流中心的这一认证,将成为您职业道路上的重要里程碑。
北京考培基地
地址:北京市海淀区中关村天创科技大厦
电话:01062102099
报名:13520386067
四川考培基地
地址:四川省成都市武侯区优博广场
电话:028-87333240
河南考培基地
地址:河南省郑州市金水区自然资源大厦
电话:0371-61530113
福建考培基地
地址:福建省厦门市湖里高新区兴联大厦
电话:18059236369
新疆考培基地
地址:新疆乌鲁木齐文化中心规划馆
电话:18199991222
内蒙古考培基地
地址:呼和浩特赛罕区金桥电商产业园
电话:15248127535